Collaboration

Organigrams

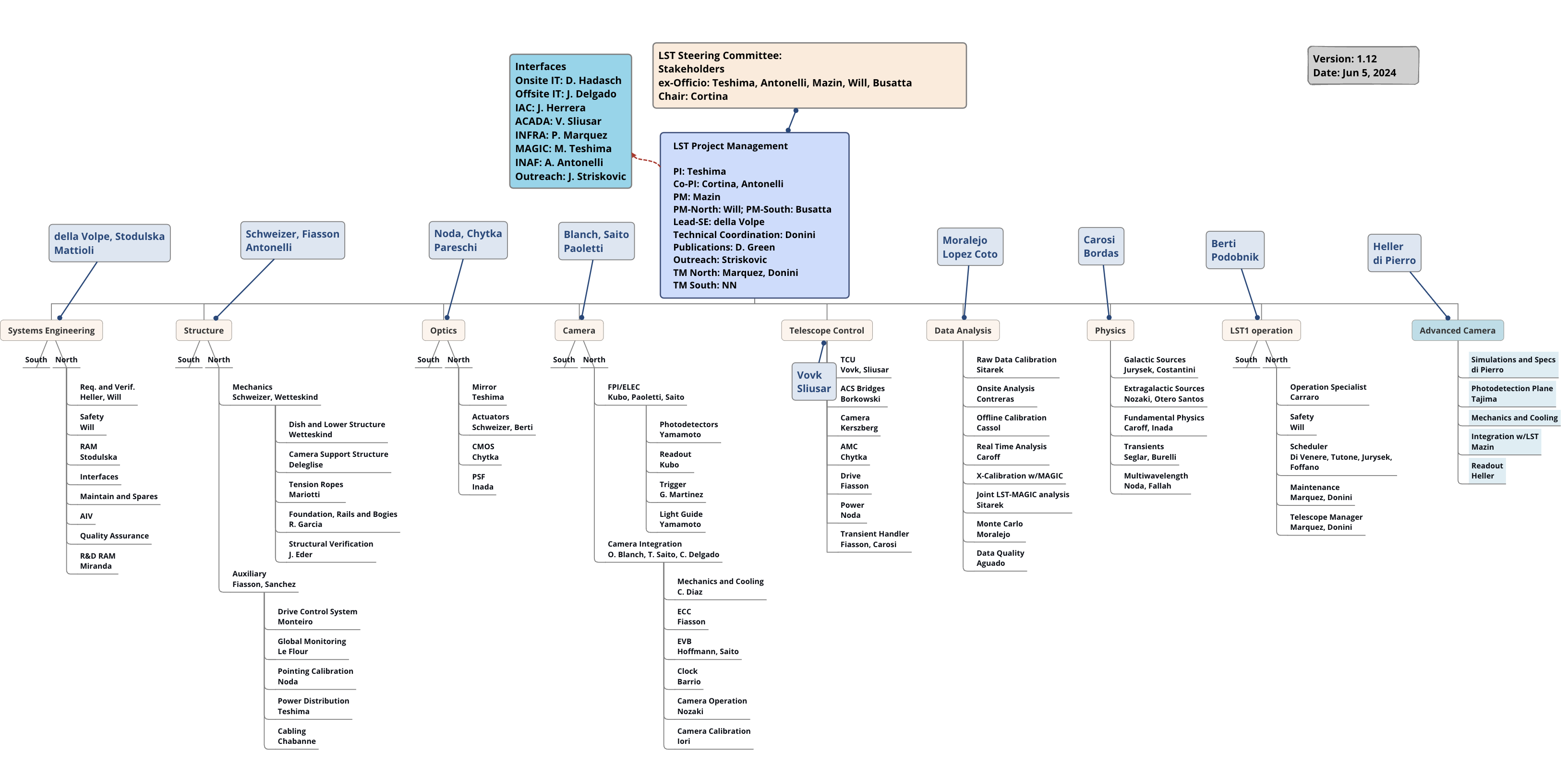
LST North Organigram

LST North-South Organigram

Institutes in each country

The LST project team consists of more than 300 scientists from 12 countries, members of the following list of institutes:

Brazil

  • Centro Brasileiro de Pesquisas Físicas

Bulgaria

  • Institute for Nuclear Research and Nuclear Energy, Bulgarian Academy of Sciences

Croatia

  • Josip Juraj Strossmayer University of Osijek, Department of Physics

  • University of Rijeka, Department of Physics

  • University of Split, FESB

Czech Republic

  • Astronomical Institute of the Czech Academy of Sciences

  • Charles University, Institute of Particle and Nuclear Physics

  • FZU - Institute of Physics of the Czech Academy of Sciences

  • Palacky University Olomouc, Faculty of Science

France

  • Aix Marseille Univ, CNRS/IN2P3, CPPM

  • LAPP, Univ. Savoie Mont Blanc, CNRS-IN2P3

Germany

  • Department of Physics, TU Dortmund University

  • Institut für Theoretische Physik, Lehrstuhl IV: Plasma-Astroteilchenphysik, Ruhr-Universität Bochum

  • Institute for Theoretical Physics and Astrophysics, Universität Würzburg

  • Max-Planck-Institut für Physik

  • Universität Hamburg, Institut für Experimentalphysik

India (dormant)

  • Saha Institute of Nuclear Physics

Italy

  • Dipartimento di Fisica e Chimica 'E. Segrè' Università degli Studi di Palermo

  • INAF

  • INFN and Università degli Studi di Siena, Dipartimento di Scienze Fisiche, della Terra e dell'Ambiente (DSFTA)

  • INFN Dipartimento di Scienze Fisiche e Chimiche - Università degli Studi dell'Aquila and Gran Sasso Science Institute

  • INFN Sezione di Bari and Politecnico di Bari

  • INFN Sezione di Bari and Università di Bari

  • INFN Sezione di Catania

  • INFN Sezione di Napoli

  • INFN Sezione di Padova and Università degli Studi di Padova

  • INFN Sezione di Pisa

  • INFN Sezione di Roma La Sapienza

  • INFN Sezione di Roma Tor Vergata

  • INFN Sezione di Trieste and Università degli Studi di Trieste

  • INFN Sezione di Trieste and Università degli Studi di Udine

  • University of Torino and INFN Sezione di Torino

Japan

  • Department of Earth and Space Science, Graduate School of Science, Osaka University

  • Department of Physical Sciences, Aoyama Gakuin University

  • Department of Physics, Konan University

  • Department of Physics, Tokai University

  • Department of Physics, Yamagata University

  • Division of Physics and Astronomy, Graduate School of Science, Kyoto University

  • Faculty of Science and Engineering, Waseda University

  • Faculty of Science, Ibaraki University

  • Graduate School of Science and Engineering, Saitama University

  • Graduate School of Science, University of Tokyo

  • Graduate School of Technology, Industrial and Social Sciences, Tokushima University

  • Hiroshima Astrophysical Science Center, Hiroshima University

  • Institute for Cosmic Ray Research, University of Tokyo

  • Institute for Space-Earth Environmental Research, Nagoya University

  • Institute of Particle and Nuclear Studies, KEK (High Energy Accelerator Research Organization)

  • Kobayashi-Maskawa Institute (KMI) for the Origin of Particles and the Universe, Nagoya University

  • Physics Program, Graduate School of Advanced Science and Engineering, Hiroshima University

  • RIKEN, Institute of Physical and Chemical Research

  • School of Allied Health Sciences, Kitasato University

  • Yukawa Institute for Theoretical Physics, Kyoto University

Poland

  • Faculty of Physics and Applied Informatics, University of Lodz

Spain

  • CIEMAT

  • Departament de Física Quàntica i Astrofísica, Institut de Ciències del Cosmos, Universitat de Barcelona, IEEC-UB

  • EMFTEL department and IPARCOS, Universidad Complutense de Madrid

  • Escuela Politécnica Superior de Jaén, Universidad de Jaén

  • Grupo de Electronica, Universidad Complutense de Madrid

  • Institut de Fisica d'Altes Energies (IFAE), The Barcelona Institute of Science and Technology

  • Institute of Space Sciences (ICE-CSIC), and Institut d'Estudis Espacials de Catalunya (IEEC), and Institució Catalana de Recerca I Estudis Avançats (ICREA)

  • Instituto de Astrofísica de Andalucía-CSIC

  • Instituto de Astrofísica de Canarias and Departamento de Astrofísica, Universidad de La Laguna

  • Port d'Informació Científica

  • University of Alcalá UAH

Switzerland

  • Department of Astronomy, University of Geneva

  • Laboratory for High Energy Physics, École Polytechnique Fédérale

  • University of Geneva - Département de physique nucléaire et corpusculaire